Себестоимость и рынок сбыта
По себестоимости производства расходы будут складываться исходя из стоимости электроэнергии. В этом плане наиболее выгодны прессы ударного типа. С опилками на пилораме расстанутся с большим удовольствием, еще и денег могут заплатить, но ровно до тех пор, пока не поймут, что их отходы — это ваши доходы. В таком случае опилки вам будут уже продавать, но с чисто символической оплатой.
Рынок сбыта в случае с топливными брикетами вырисовывается в виде:
- владельцев загородных домов;
- туристических баз с уклоном в экологичность и минимальность вредного воздействия на природу из районов, где нет лесов и высока стоимость дров;
- собственников любых объектов, не имеющих возможности подключения газа.
Это интересно: Гидравлический цилиндр для пресса: принцип действия и разновидности
Алгоритм изготовления топливных брикетов
Своими руками брикетирование проводится не так, как на производстве. Начальный этап схож: ведется измельчение отходов древесного производства. Но затем идет не сушка, а, напротив, замачивание в воде. Или, по крайней мере, хорошее увлажнение, чтобы не пришлось потом сцеживать избыточную влагу.
Далее вводится связующее вещество. Здесь есть три варианта:
- Глина. Самый дешевый и общедоступный наполнитель. Пропорции с основным материалом 1:10. Прекрасно связывает исходные древесное сырье, однако после использования готовых брикетов получается значительное количество зольных отходов: глина практически не горит.
- Обойный клей. Лишен недостатков предыдущей добавки, вводится в меньшем количестве, но делает производство заметно более дорогим.
- Любая макулатура, включая картон, предварительно измельченная и размоченная. Никаких отходов, практически никаких затрат, пропорции – как в случае с глиной. Недостатка два. Чем мельче фракция опилок, тем больше требуется бумажного наполнителя – это раз. Второе: сушить готовые брикеты придется значительно дольше.
Следующим шагом будет перемешивание – ручное или механизированное. Чтобы изготовить по-настоящему качественный брикет, требуется довести массу до максимально доступной однородности.

Пресс может быть и настенный
Далее сырье закладывается в форму для брикетирования, и в ход идет пресс. На выходе получаются брикеты заданной формы, которые отправляются на сушку. Раскладывать их следует достаточно свободно, чтобы было пространство для вентиляции. Для ускорения процесса высыхания рекомендуется периодически топливо переворачивать. А еще – перекладывать элементы бумагой либо сухой ветошью – эти материалы быстро вытягивают из брикетов избыточную влагу.
Сушить топливные брикеты следует до тех пор, пока их влажность не достигнет хотя бы показателей сырых дров, то есть – 25 %. На деле желательно добиться еще меньшей влажности – теплоотдача затем будет выше. Вы же не торопитесь, так что в жаркую погоду вполне можете позволить себе подержать топливные брикеты на солнышке на неделю дольше. Тем теплее будет в жилище зимой. Учтите, что торопиться вредно: котлы на твердом топливе, так же, как гидролизные, работают только на горючем, чья влажность не выше 30 %. Поторопитесь – будете оплачивать дорогостоящий ремонт или вовсе придется покупать новое отопительное оборудование.
Хорошо просушенное топливо убирается на хранение. Держать брикеты можно в не отапливаемом и достаточно сыром месте, если расфасовать их по полиэтиленовым мешкам, плотно затянуть горловину и герметизировать ее несколькими слоями скотча, проложенными внахлест.

Есть и поводы для сомнений
Оборудование для изготовления брикетов
Метод брикетирования основан на создании максимального давления, достаточного для освобождения материала от влаги. На рынок поставляется несколько видов оборудования для изготовления брикетов. Полный же комплект включает в себя:
- Аппарат-измельчитель для сырья,
- Сушильный аппарат,
- Пресс.
Если изготавливать брикеты из опилок, оборудования требуется меньше — измельчитель не нужен, поскольку опилки имеют уже подходящий размер. Если возможна предварительная просушка опилок в хорошо проветриваемом помещении или же на открытом воздухе, то из списка оборудования можно исключить и сушилку.
Основным и самым важным является пресс для брикетов.
Это оборудование представляет собой силовое устройство, совмещенное с матрицей. С помощью силового каркаса передается давление на заготовленный материал. Пресс может использовать ручные или механические приводы для передачи давления. Работает пресс для брикетирования опилок так: опилки засыпаются в специальную форму, включается работа привода, что ведет к сдавливанию материала внутри формы. Брикет вынимается и выкладывается на окончательную просушку.
Размер помещения
Размер же помещения под производства может варьироваться исходя из того, какое именно оборудование будет установлено для дальнейшего производства, от его комплектности и правил безопасности при использовании.
Также на размер будет влиять объём производственной мощности. Так, например, при выработке 150 – 200 килограммов евродров в час, понадобится помещение размеров от 100 до 150 квадратных метров, к которым нужно будет прибавить порядка 50 квадратов, отведённых под зону хранения сырья и произведённой продукции. Соответственно, при увеличении мощностей, размер помещения и склада также потребуется увеличить пропорционально.
Самодельный пресс
Пресс брикетировочный можно не только купить, но и сделать самостоятельно. Самодельное оборудование условно делится на две группы:
- С ручным приводом,
- Работающие от домкрата.
Чтобы изготовить пресс для топливных брикетов своими руками, понадобится также сделать металлическую квадратную или круглую форму, и пуасон. Форму обычно сваривают из металлического листа. В стенках и на дне формы рекомендуется просверлить несколько отверстий тонким сверлом. Нужно это для того, чтобы в процессе прессования выделяемая влага уходила из формы. Для удобства форму можно сделать со съемным дном, тогда брикет будет удобнее вынимать. А для сбора стекающей воды под форму обычно устанавливают небольшую емкость.
Пуасон также изготавливают из плоского листа металла, толщиной около 4,5 мм. Лист необходимо приварить к рычагу давления или закрепить на шарнирах. Пуасон необходимо сделать на несколько миллиметров меньше формы — он должен свободно заходить внутрь.

Одного рычага давления недостаточно для качественного брикетирования в нескольких формах.
Пресс для опилок из домкрата в качестве рычага отличается большей производительностью, хорошей спресованностью брикетов и легкостью в использовании. Для изготовления пресса можно использовать также гидравлическую установку, которую часто применяют в сервисах по ремонту автомобилей.
Для изготовления брикетов очень важен не только пресс, но и помещение, где он установлен. Оно должно быть достаточно просторным, с хорошей вентиляцией, надежной электропроводкой и иметь несколько огнетушителей.
Настенный ручной пресс
Самодельный пресс можно прикрепить к стене для большего удобства. Для этого из любого прочного материала нужно сварить раму. Обычно используют металлический уголок. Готовую раму при помощи дюбелей крепят к стене. На верхней перекладине рамы устанавливают шарнир для рычага.

В качестве рычага можно использовать любой отрез металлической трубы, прочную металлическую шпильку или стальной круг с резьбой. Снизу рамы приваривают форму, а после этого к рычагу присоединяют пуасон. Длина трубы должна обеспечивать свободное вхождение пуасона в форму.
Напольный пресс
Напольный вариант пресса для изготовления опилок отличается тем, что форму с рычагом крепят к устойчивой металлической стойке. Обычно ее сваривают из уголка, или же используют старые столы, металлические треноги или любой доступный металлический каркас. Устройство такого пресса полностью аналогично настенному.

Процесс изготовления брикетов
Производство брикетов основано на создании высокого давления на материал. Высокое (выше 30 МПА) давление приводит к выделению лигнина и формированию брикета. Чтобы изготовить в домашних условиях топливные брикеты из опилок своими руками, в исходное сырье необходимо добавить глину, клей для обоев или раскисшую бумагу, а также воду. Сделать брикеты из опилок без всех этих компонентов невозможно.
Как сделать брикеты: опилки смешивают с сухой глиной в соотношении десять к одному. В полученную смесь понемногу вливают воду, постоянно перемешивая, до образования кашеобразного состояния. Хороший брикет получится из смеси, которая легко лепится в руках. Слишком жидкая смесь будет долго сохнуть, а слишком густая — плохо гореть. Для лучшего горения можно добавить к опилкам немного сухих листьев или бумаги.

Полученную смесь закладывают в форму, прессуют, достают из-под пресса и выкладывают на просушку.
Популярные виды древесных брикетов
Мы уже поговорили об изготовлении топливных брикетов для топки котлов и печей, а также об их ключевых достоинствах и недостатках. Осталось разобраться, какие виды брикетов представлены на отечественном рынке.
Топливные брикеты РУФ
Это топливо напоминает по своему внешнему виду кирпичи белого или древесного цвета (оттенок колеблется в широких пределах). Брикеты РУФ изготавливаются из сухих опилок методом прессовки под большим давлением. В результате на свет появляются евродрова, которые могут использоваться в печах любого типа. Их отличительной чертой является надпись RUF, выдавленная сразу с двух сторон.
Топливные брикеты РУФ для топки печей характеризуются выделением большого количества тепла – они почти в полтора раза выгоднее дров. Ими легко загружать камеры сгорания и складировать их в штабелях. Прессованные бруски не боятся влаги, но и подвергать их прямому попаданию воды тоже не нужно. Это топливо поставляется многими производителями – типичным тому примером является компания с названием «Олежка». Кстати, она реализует и многие другие виды твердого топлива.
Евробрикеты PINI KAY
Интересной особенностью данных евробрикетов является их необычная форма – они напоминают квадратные карандаши, из которых кто-то вынул грифель. Поэтому их и называют «карандашами». Для того чтобы оно сгорало с выделением большого количества тепла, в нем проделано отверстие, увеличивающее тягу. Сами «карандаши» выглядят темными, так как они прошли обжиг. Эта процедура делает их более прочными и удаляет излишки влаги.
Недостатком топливных брикетов PINI KAY для топки печей является то, что стоят они дороже дров и даже дороже любых других видов топлива. Зато они хорошо горят, выделяя большое количество тепла. Также их удобно транспортировать и складировать. Благодаря своей форме, они идеально подходят для растопки каминов. Некоторые люди берут их с собой на природу, чтобы использовать бруски PINI KAY вместо дров для костра.
Простые цилиндрические брикеты
В продаже присутствуют и самые простые топливные брикеты для топки печей – в виде цилиндров. Они изготавливаются из прессованных опилок и мелких отходов деревообработки. Все это прессуется под небольшим давлением с использованием нетоксичной клеевой основы, после чего готовые бруски отправляются к потребителям. Это топливо отличается дешевизной, но обладает одним выраженным недостатком – низкой прочностью. Оно легко распадается и крошится, не выдерживает воздействия влаги.
Топливные брикеты из угля и торфа
Торфяные и угольные топливные брикеты для топки печки изготавливаются, соответственно, из торфа и угля. Исходные материалы формуются в небольшие цилиндры. Топливо может использоваться для растопки печей и твердотопливных котлов. Изделия из угля дают высокую температуру горения, но характеризуются высокой зольностью. Что касается торфяного горючего, то оно как нельзя хорошо подходит для печей длительного горения, но тоже дает много золы.
Пресс для изготовления топливных брикетов своими руками
Покупка готового оборудования для изготовления брикетов в зависимости от его мощности обойдется в сумму от 300 тыс. до 1 млн. руб.
Разумеется, для частника, желающего заняться изготовлением данного топлива чисто для собственных нужд, такие затраты нецелесообразны, поскольку окупятся они не скоро. Более правильным будет изготовить пресс из подручных материалов, тем более что ничего сложного в его конструкции нет.
Можно соорудить необходимое оборудование с нуля либо воспользоваться готовыми механизмами.
Самодельный станок
Схема
Рычажный и винтовой самодельный прессы не требуют применения покупных изделий, но и значительным усилием сжатия они похвастаться не могут. Предлагается собрать пресс на основе гидравлического домкрата или такого же пресса.
Он может быть оснащен электродвигателем либо ручным приводом:
- К гидравлической установке присоединим пуансон. Его размеры должны соответствовать размерам матрицы, в которой сырье будет спрессовываться в брикет.
- Саму матрицу изготовим из толстостенной трубы — это самый простой вариант. Для выхода воздуха и влаги в ее стенках будут проделаны отверстия.
- Матрицу оснастим съемным дном. Удалив его, готовый брикет можно будет вытолкнуть пуансоном в приемный лоток.
Чертеж-схема изготовления брикетов из размоченной бумажной массы
Рабочий механизм поместим в корпус, снабженный для удобства транспортирования двумя ручками.
Необходимые материалы
Кроме гидравлической установки понадобятся кое-какие разновидности стального проката:
- Швеллер.
- Уголок равнополочный 100х100 мм.
- Лист толщиной 3 – 6 мм. Из него будет вырезаться пуансон. Толщина заготовки зависит от диаметра матрицы: чем большим он будет, тем толще должен быть пуансон.
Из этого же листа вырежем съемное дно для матрицы.
- Труба диаметром 25 – 30 мм — из нее будет изготовлен шток пуансона.
- Толстостенная труба — заготовка для матрицы. Диаметр зависит от того, какого размера брикеты хочет получить пользователь. Чем тоньше они будут, тем выше их плотность, но производительность станка при этом уменьшится.
- Труба большого диаметра — заготовка для корпуса миксера. Если подходящей трубы нет барабан можно сделать из листа жести.
- Оцинкованная сталь для изготовления лотков.
Всего потребуется два лотка — для загрузки подготовленного материала в матрицу и для приема готовых брикетов.
Инструкция по изготовлению и сборке
Порядок операций при изготовлении пресса выглядит так:
- Из швеллеров необходимо сварить основание устройства.
- Из уголка делаем 4 стойки длиной по 1,5 метра. Они привариваются вертикально и с одинаковым шагом.
- Далее из трубы или листа жести необходимо изготовить барабан, в котором будет перемешиваться сырье. Если у вас есть поломанная стиральная машина, барабан, а также подшипники, можно извлечь из нее.
- Барабан нужно прикрепить к стойкам. Если есть возможность, его следует оборудовать электродвигателем. Если мотор является слишком высокооборотистым и понизить скорость вращения барабана до приемлемого значения за счет одной только разницы в диаметрах шкивов не удается, следует применить редуктор.
- Под барабаном необходимо закрепить лоток, по которому подготовленный материал будет подаваться в матрицу.
- В стенках трубы, используемой в качестве заготовки для матрицы, необходимо выполнить несколько отверстий диаметром 3 – 5 мм. Их надо распределить равномерно, чтобы воздух и вода выдавливались по всему объему брикета.
- Снизу к матрице необходимо приварить фланец, к которому будет прикручиваться съемное дно. Это дно вырезается из стального листа в виде диска с проушинами.
- Матрица приваривается или прикручивается к основанию под загрузочным лотком.
- Из стального листа вырезаем круглый пуансон. Это просто диск, диаметр которого позволяет ему свободно входить в матрицу.
Шток изготавливается из трубы: достаточно диаметра 30 мм. Одной стороной он приваривается к пуансону, а другой — крепится к гидравлической установке.
Далее весь узел следует прикрепить к стойкам точно над матрицей.
Чтобы сократить время, затрачиваемое на извлечение готового брикета из матрицы, и сделать тем самым станок более производительным, к днищу матрицы можно приварить пружину с диском такого же диаметра, что и пуансон.
После отключения гидравлической установки и извлечения пуансона изделие будет выталкиваться пружиной автоматически.
Промышленное производство
Отличительные черты пыли и мелкой каменноугольной фракции: низкая удельная калорийность и плотность. Но данные материалы рассматриваются как дешевое сырье, позволяющее организовать производство угольных брикетов. Продукция будет отличаться хорошей плотностью и теплоотдачей при низкой себестоимости.
Для изготовления брикетов в заводских условиях используется специальная технологическая линия, состоящая из дробилки, сушилки, пресса. Перемещение полуфабрикатов между машинами обеспечивает ленточный конвейер.
Прессованный уголь без добавок изготавливается в несколько этапов:
- Измельчение сырья до размера частички 6 мм и мельче.
- Сушка смеси до отметки 15% влажности при помощи паровых и газовых сушилок.
- Далее пыль охлаждается и подается на пресс штемпельного типа, воздействующий на смесь под давлением 20-150 МПа (смотря какая технология используется). После данной обработки готовые брикеты поступают на склад готовой продукции на хранение.
Назначение топлива и используемое оборудование — основные факторы, влияющие на размер частичек, уровень влажности и величину давления, под которым они превращаются в брикеты. При этом энергоемкость готового продукта напрямую зависит от качества сырья
Важно использовать именно мелкую фракцию антрацита, а не бурого или других разновидностей угля. Для прочности допустимо добавление минеральных или органических добавок
Пресс для брикетирования угля
Брикеты из каменного угля могут быть спрессованы двумя способами в зависимости от того, какое оборудование для брикетирования применяется:
- Штемпельный пресс. Нагретой угольной смесью наполняются специальные формы, в которых она сдавливается с усилием 100-120 МПа. После охлаждения брикеты фасуются. Готовая продукция имеет вид кирпичиков или цилиндров с отверстиями, может быть похожа на «таблетки» или «подушечки». Данный способ изготовления подходит для производства брикетов в больших количествах ввиду больших энергетических и финансовых расходов.
- Экструзионная машина. В данном случае пластичная угольная масса продавливается прессом через матрицу. Брикет шнекового прессования (пини-кей) из угольной пыли имеет цилиндрическую форму, напоминая «колбаску», с калиброванным отверстием посередине. Технология менее затратная, но и менее производительная.
Оборудование и сырье
Создавать топливные брикеты своими руками можно из различных видов отходов жизнедеятельности человека. В принципе можно использовать любые вещества, которые смогут нормально гореть. Какие бытовые отходы могут стать полноценным сырьем:
- Прежде всего древесина, опилки и стружка, древесная пыль, листья и ветки деревьев. Порода дерева не играет первостепенную роль, но лучше, чтобы опилки были березовые, дубовые, из ольхи или осины.
- Солома, оставшаяся после сбора урожая пшеницы или кукурузы.
- Картон и бумага. Топливные брикеты из бумаги своими руками сделать куда проще, чем из древесины, вот только бумажный вариант прогорать будет быстрее.
- Хорошим, но редким сырьем могут стать остатки и шелуха семечек, скорлупа орехов.
Состав брикетов может быть разный, а отсюда различные клеевые возможности смеси. В зависимости от применяемого сырья в некоторые брикеты добавляется глина, способствующая связыванию элементов, обычно в пропорции 10 к 1.
Древесные опилки могут стать лучшим сырьем
Чтобы создавать самодельные топливные брикеты понадобиться специальное оборудование. Можно заказать сразу целую линию для домашнего производства, обратившись в конкретную фирму, а можно собрать оборудование по частям, ведь технология изготовления топливных брикетов в сущности проста.
Вся технология основана на трех этапах производства:
- Первый этап предполагает начальную подготовку сырья. Имеющиеся отходы следует раздробить, размельчить до необходимой консистенции, чтобы состав смеси был однородным.
- Второй этап предусматривает доведение смеси до готового состояния методом сушки. На сушильном станке сырье избавляется от влаги.
- Третий этап предполагает изготовление продукции, здесь происходит прессование топливных брикетов на специальном станке под высоким давлением и температурой.
Шнековый пресс для работы с сырьем
Соответственно для каждого этапа вам потребуется подобрать станок, подходящий под ваше сырье: дробилку, сушилку и пресс.
По большому счету производство топливных брикетов своими руками мало чем отличается от промышленного, разве что здесь не применяют завышенных критериев к качеству продукции и не упаковывают готовые изделия в герметичную оболочку.
Еще одно отличие домашнего производства заключается в том, что в принципе можно исключить сушилку из линии. Сушить сырье и брикеты можно естественным путем под солнцем. Кстати, если сырьем выступают готовые древесные опилки или шелуха семечек, то и дробилка может вам не понадобиться.
Особо умелые мастера сами изготавливают пресс, исходя из своих потребностей и возможностей. В наше время доступ к информации не ограничен, поэтому чертежи устройства любого типа можно найти в свободном доступе в сети. Собрав по чертежам свой пресс, вы сможете сделать уникальный брикетированный товар, который отлично будет гореть в топках печей.
Как изготовить пресс-машину могут подсказать знакомые, уже имеющие дело с подобной техникой кустарного или заводского производства. Можно выбрать шнековый, гидравлический или ударно-механический вариант.
Станок для производства брикетов топлива
Для установки оборудования вам потребуется приличное помещение. В нем придется разместить все станки, сырье и получившиеся изделия. Желательно обеспечить комфортные условия для сушки, чтобы влажность брикетов была минимальной, поэтому позаботьтесь о вентиляции. Для подключения станков потребуется электричество, ну а так как мы изготавливаем топливо, не стоит забывать и о мерах пожарной безопасности.
Рекомендации
Топливные брикеты превосходят дрова по теплотворной способности, однако отопление ими будет экономически оправдано лишь в двух случаях:
- бесплатные опилки в нужном количестве;
- система автоматической подачи топлива в отопительный прибор.
Если хотя бы одно из этих требований не выполнено, то никакого реального преимущества перед дровами у брикетов не окажется.
Их можно сделать в небольшом количестве, чтобы произвести впечатление на соседей, но полностью переходить на отопление брикетами можно лишь при выполнении обоих требований.
Только в этом случае общая стоимость затрат на отопление будет хоть как-то сопоставима с расходами на покупку дров.
Описание процесса изготовления брикетов
Весь процесс сводится к последовательному выполнению следующих операций:
- Подготовка сырья для брикетирования (каждый пункт выполняется в случае необходимости):
- дробление сырья на мелкие фракции;
- сушка дробленого сырья;
- измельчение высушенного сырья.
- Для варианта изготовления своими руками:
- смешивание подготовленного сырья со связующим звеном, например, с глиной;
- смешивание полученной смеси с водой до образования однородной массы.
- Загрузка сырья в оборудование для брикетирования.
- Прессование подготовленного сырья и придания ему окончательной формы.
- Просушивание под солнечными лучами (при изготовлении своими руками).
- Фасовка и упаковка изделий.
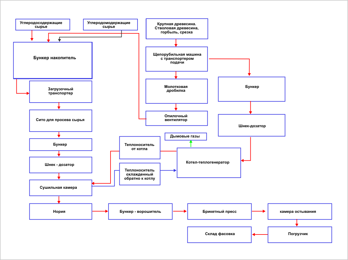
Схема технологического процесса брикетирования
Особенности промышленного производства
При промышленном производстве используют 3 технологии прессования топливных брикетов:
- под высоким давлением на гидравлических прессах – на выходе брикеты получаются в виде небольшого кирпича;
- ппод высоким давлением на ударно-механических и гидравлических прессах – на выходе брикеты получаются в виде цилиндра;
- прессование под воздействием термической обработки и высокого давления на шнековых (механических) прессах – на выходе брикеты получаются в виде полого многогранника.
В результате прессования из древесины выделяется лигнин, выступающий связующим компонентом для образования плотной однородной структуры брикета.
Видео: производство брикетов в промышленных масштабах
Буферная емкость для твердотопливных котлов: описание устройства, предназначение, подключение. Обзор популярных моделей и советы покупателям.
Узнайте о классификации двухконтурных твердотопливных котлов, о вариантах подключения к системе и способах увеличения теплоотдачи котла.
Чем отличается двухтрубная система водяного отопления от однотрубной https://teplius.ru/sistemy/vidy/dvuhtrubnaya.html
Как рассчитать потребность в топливных брикетах?
Решив перевести отопление своего дома на брикеты из опилок, лучше сразу рассчитать, какое количество их потребуется, чтобы хватило на весь период. Здесь нужно учитывать температуру, которую необходимо поддерживать, площадь помещения, толщину стен и прочие факторы.
Не последнюю роль играет и качество экотоплива. Теплоотдача 1 кг качественных брикетов может доходить до 4, 4 кВт. От изделий, изготовленных в домашних условиях для использования в кирпичных печах или металлических банных агрегатах, такого результата не будет.
Допустим, дом площадью 100 м² хорошо утеплен, отопительный период длится 190 дней, коэффициент работы котла 0,7. Тогда 100 х 190 х 24 х 0,7 х 70 = 22 344 кВт. Если учесть, что КПД топки — 86%, теплоотдача снизится до 3,9 кВт. Следователь, нужен запас брикетов 22 344 : 3,9 = 5,7 т.
Опилки в хозяйстве
Вообще способов применения опилок в хозяйстве невероятно много. Ниже мы коротко перечислим основные из тех, что остались.
- Утепление потолка. Да-да, мы в курсе, что современные утеплители — это шик и блеск. Но если вы вдруг решите сделать это по-старинке, просто смешайте опилки с глиной — и нанесите на потолочное пространство. А можно и на стены. В такой способ дома утепляли наши предки. А что, эффективно и более чем экологично!
- Обогрев дома. В настоящее время на рынке или в магазине можно приобрести специальный котел, который работает на необычном топливе — на прессованных опилках.
- Штукатурка. Штукатурку для обработки стен в беседке или на веранде покупать совершенно не обязательно. Глина плюс опилки — и штукатурка готова. Всё как в случае с потолком.
- Материал для творчества. Возьмите гуашь и опилки — и покрасьте древесную стружку. После просушите ее на солнце. Затем возьмите лист бумаги, нарисуйте на нем контур любого предмета и предложите своему ребенку нанести клей ПВА, а после посыпать основу разноцветными опилками, создав таким образом весьма необычную поделку.
- Материал для хранения урожая.Выше мы уже упоминали о том, что опилки впитывают влагу, будто губка. Поэтому если вы переживаете о том, что из-за повышенной влажности ваш урожай, хранящийся в погребе, загниет, обязательно поставьте в погреб емкости с опилками.
- Материал для копчения.Опилкам свойственно долго тлеть и при этом выделять большое количество дыма. Поэтому для процесса копчения мяса, рыбы или фруктов это самое то.
- Материал для обжига глиняной посуды. Те, кто увлеченно занимаются керамикой, отлично знают, что глянцевая поверхность на изделии — это глазурь. И что глазурь возникает исключительно после вторичного обжига, в котором задействованы опилки. Горение опилок приводит к тому, что изделие мгновенно раскаляется и так же быстро снижает свою температуру, благодаря чему на его поверхности и появляется привлекательный глянец.
- Материал для наполнения подушек.Речь, прежде всего, о декоративных подушках — маленьких, тех, которые обычно используют для декорирования зон отдыха или для дивана.
- Материал для кошачьего туалета. В связи с тем, что опилки умело впитывают жидкости, их можно применить в качестве наполнителя для кошачьего туалета.
- Материал для саше. Если опилки ароматные (например, если они можжевеловые), можно сшить небольшие мешочки из натуральной ткани и набить их такой древесной стружкой. Получатся саше, которые можно смело использовать для ароматизации платяного шкафа.

Оборудование и сырье
Создавать топливные брикеты своими руками можно из различных видов отходов жизнедеятельности человека. В принципе можно использовать любые вещества, которые смогут нормально гореть. Какие бытовые отходы могут стать полноценным сырьем:
- Прежде всего древесина, опилки и стружка, древесная пыль, листья и ветки деревьев. Порода дерева не играет первостепенную роль, но лучше, чтобы опилки были березовые, дубовые, из ольхи или осины.
- Солома, оставшаяся после сбора урожая пшеницы или кукурузы.
- Картон и бумага. Топливные брикеты из бумаги своими руками сделать куда проще, чем из древесины, вот только бумажный вариант прогорать будет быстрее.
- Хорошим, но редким сырьем могут стать остатки и шелуха семечек, скорлупа орехов.
Состав брикетов может быть разный, а отсюда различные клеевые возможности смеси. В зависимости от применяемого сырья в некоторые брикеты добавляется глина, способствующая связыванию элементов, обычно в пропорции 10 к 1.

Чтобы создавать самодельные топливные брикеты понадобиться специальное оборудование. Можно заказать сразу целую линию для домашнего производства, обратившись в конкретную фирму, а можно собрать оборудование по частям, ведь технология изготовления топливных брикетов в сущности проста.
Вся технология основана на трех этапах производства:
- Первый этап предполагает начальную подготовку сырья. Имеющиеся отходы следует раздробить, размельчить до необходимой консистенции, чтобы состав смеси был однородным.
- Второй этап предусматривает доведение смеси до готового состояния методом сушки. На сушильном станке сырье избавляется от влаги.
- Третий этап предполагает изготовление продукции, здесь происходит прессование топливных брикетов на специальном станке под высоким давлением и температурой.
Готовая продукция
брикеты из опилок RUF
В результате прохождения через пресс, получают топливные брикеты трех основных видов:
- RUF (Руф). Получают в гидравлических прессе, готовый продукт выходит в виде кирпича (150×90×60 мм). Требует обязательной упаковки в водонепроницаемую пленку.
- Pini Kay (Пини Кей). Выглядят как брусок заданной длины (25…40 см), производят с помощью шнекового пресса. При производстве брикет выходит с готовой спекшейся пленкой, которая частично препятствует впитыванию влаги. Продукцию можно паковать в полиэтиленовые мешки (биг-беги).
- Nestro (Нестро). Цилиндрические бруски (Æ50…90 мм, длина – 50…100 мм), производятся на гидравлических прессах.
Пресс для изготовления топливных брикетов своими руками
Покупка готового оборудования для изготовления брикетов в зависимости от его мощности обойдется в сумму от 300 тыс. до 1 млн. руб.
Разумеется, для частника, желающего заняться изготовлением данного топлива чисто для собственных нужд, такие затраты нецелесообразны, поскольку окупятся они не скоро. Более правильным будет изготовить пресс из подручных материалов, тем более что ничего сложного в его конструкции нет.
Можно соорудить необходимое оборудование с нуля либо воспользоваться готовыми механизмами.
Самодельный станок
Схема
Рычажный и винтовой самодельный прессы не требуют применения покупных изделий, но и значительным усилием сжатия они похвастаться не могут. Предлагается собрать пресс на основе гидравлического домкрата или такого же пресса.
Он может быть оснащен электродвигателем либо ручным приводом:
- К гидравлической установке присоединим пуансон. Его размеры должны соответствовать размерам матрицы, в которой сырье будет спрессовываться в брикет.
- Саму матрицу изготовим из толстостенной трубы — это самый простой вариант. Для выхода воздуха и влаги в ее стенках будут проделаны отверстия.
- Матрицу оснастим съемным дном. Удалив его, готовый брикет можно будет вытолкнуть пуансоном в приемный лоток.
Чертеж-схема изготовления брикетов из размоченной бумажной массы
Рабочий механизм поместим в корпус, снабженный для удобства транспортирования двумя ручками.
Необходимые материалы
Кроме гидравлической установки понадобятся кое-какие разновидности стального проката:
- Швеллер.
- Уголок равнополочный 100х100 мм.
- Лист толщиной 3 – 6 мм. Из него будет вырезаться пуансон. Толщина заготовки зависит от диаметра матрицы: чем большим он будет, тем толще должен быть пуансон.
Из этого же листа вырежем съемное дно для матрицы.
- Труба диаметром 25 – 30 мм — из нее будет изготовлен шток пуансона.
- Толстостенная труба — заготовка для матрицы. Диаметр зависит от того, какого размера брикеты хочет получить пользователь. Чем тоньше они будут, тем выше их плотность, но производительность станка при этом уменьшится.
- Труба большого диаметра — заготовка для корпуса миксера. Если подходящей трубы нет барабан можно сделать из листа жести.
- Оцинкованная сталь для изготовления лотков.
Всего потребуется два лотка — для загрузки подготовленного материала в матрицу и для приема готовых брикетов.
Инструкция по изготовлению и сборке
Порядок операций при изготовлении пресса выглядит так:
- Из швеллеров необходимо сварить основание устройства.
- Из уголка делаем 4 стойки длиной по 1,5 метра. Они привариваются вертикально и с одинаковым шагом.
- Далее из трубы или листа жести необходимо изготовить барабан, в котором будет перемешиваться сырье. Если у вас есть поломанная стиральная машина, барабан, а также подшипники, можно извлечь из нее.
- Барабан нужно прикрепить к стойкам. Если есть возможность, его следует оборудовать электродвигателем. Если мотор является слишком высокооборотистым и понизить скорость вращения барабана до приемлемого значения за счет одной только разницы в диаметрах шкивов не удается, следует применить редуктор.
- Под барабаном необходимо закрепить лоток, по которому подготовленный материал будет подаваться в матрицу.
- В стенках трубы, используемой в качестве заготовки для матрицы, необходимо выполнить несколько отверстий диаметром 3 – 5 мм. Их надо распределить равномерно, чтобы воздух и вода выдавливались по всему объему брикета.
- Снизу к матрице необходимо приварить фланец, к которому будет прикручиваться съемное дно. Это дно вырезается из стального листа в виде диска с проушинами.
- Матрица приваривается или прикручивается к основанию под загрузочным лотком.
- Из стального листа вырезаем круглый пуансон. Это просто диск, диаметр которого позволяет ему свободно входить в матрицу.
Шток изготавливается из трубы: достаточно диаметра 30 мм. Одной стороной он приваривается к пуансону, а другой — крепится к гидравлической установке.
Далее весь узел следует прикрепить к стойкам точно над матрицей.
Чтобы сократить время, затрачиваемое на извлечение готового брикета из матрицы, и сделать тем самым станок более производительным, к днищу матрицы можно приварить пружину с диском такого же диаметра, что и пуансон.
После отключения гидравлической установки и извлечения пуансона изделие будет выталкиваться пружиной автоматически.




































